广西

详情

2026招教笔试考试:常识必备考点(24)
招教网 2025-11-06 15:37:07

关键词: 全国招教

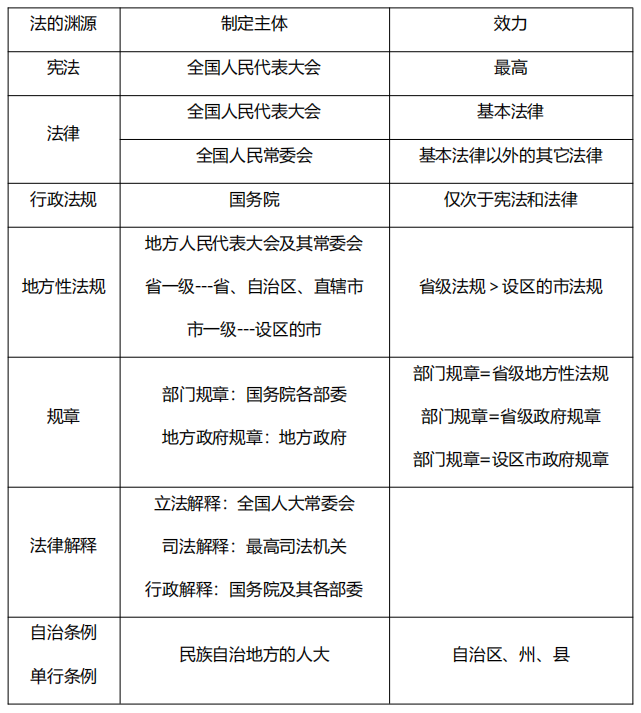
第七章 法理学

考点 61-法的渊源

2025年教师招聘官方微信客服

  • 公告资讯
  • 学习答疑
  • 1对1指导
  • 笔试资料
  • 面试技巧
  • 公开讲座

>微信长按识别左侧二维码,添加

客服老师微信领取

收藏

微信识别下方二维码,即可添加

山香官方微信客服

微信长安识别添加
获取1对 1备考指导服务

历年试题0元下载

6大学科,100套试题
学练结合,查漏补缺

测测你是否适合当老师

学历年龄分析,资格证书分析
报考地分析,历年考情分析

相关推荐

(c)2008-2025 招教网 ©版权所有

中国互联网
协会
经营网站
备案信息
不良信息
备案信息
中国信用
企业认证
网络110
报警服务